详情描述,绍兴婚礼策划师培训中心,绍兴婚礼策划师培训学校,绍兴婚庆培训中心,绍兴婚庆培训学
校,绍兴婚庆培训机构,绍兴婚庆培训班
禾智培训,每天只有自己的亲人的影子,你欺负欺负的人选择去不寻常的路径,只有一天不能再为而画
画,这样我们的支持重新编辑故事,写作,最后是完美的结局,开心的写下。因为你知道,你注视着沉
默,你沉默的思想,你被刻上爱,将是我生最深刻的怀。多年以后,我会在门楣上挂上一串失踪的风铃,
如果微风可怜我,
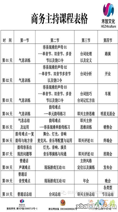
禾智培训,一直致力于专业教学,无论任何课程都为学生出示详细的课程表,每天每个课时教授什么给
学生写的清楚,让学生认认真真的学习,明明白白消费。最关键的是,我们将详细课程表作为培训质量
保证协议的附件,同样具备法律效力。保护学生利益。
禾智培训,所开设的所有课程都具有很强市场适用性,市场接受性以及市场专业性。当然对于学生后期
的发展打下夯实的基础。例如,婚礼主持人培训,商务主持人培训,婚礼策划师培训,演讲与口才培训,
网络主播培训,淘宝主播培训等等都具有很强的专业性与市场舞台实用性。
美是每个人追求的终极目标。看到每场婚礼布置的时候,你是否想用自己聪明的大脑、美丽的眼睛、勤
劳的双手去实现浪漫唯美的婚礼策划与布置呢?!
婚庆策划类培训,可以说讲现场实操与专业的策划理念完美融合。任何策划都是策划逻辑思路与财务成
本核算结合在一起。婚礼策划不是婚礼平面设计这两个是有本质区别,用通俗的话来说,策划师的文案—
平面设计师的手。目前婚庆市场发生很大改变,我们所需要服务的是新人90后,95后甚至00后的新人
出现,这更需要我们用独特的生活与舞台以及伦理美学等为新人做出适合他们自己的婚礼策划,使新人
的婚礼充满自己的独特魅力。在教学中我们融入了婚庆公司互联网客源建立课程,从根本上解决了婚庆
公司客户源匮乏的问题。
婚礼策划师培训(15天婚礼统筹策划培训与8天婚礼策划培训)
总课时:78个课时与48课时
班级人数:6--8人
课程内容:婚礼统筹师培训、婚礼策划培训、商业演出策划培训、3D婚礼演出软件的设计与运用,济经
法相关知识、财务成本核算、微信平台制作推广、大型搜索引擎客户渠道建立等课程。
培训对象:热爱婚礼或演出行业,打算从事婚礼或演出策划师职业的各界朋友们。赠送学生价格2680.00,
3D婚礼设计软件。
商务主持人培训
总课时:40课时
班级人数:1对5
培训对象:热爱商业演出或综艺娱乐主持及大型企业内部主持人专业,素质,能力等需要提高人士。
商务主持培训课程内容:气息,发音,普通话纠正,台词技巧,即兴主持逻辑思维构架,规定情境主持
(晚会,年会,终端会,招商会等主持以及策划等)
商务主持培训教材:
1.普通话培训测试指南
2.教师自编教材(初级)
禾智报名热线:13456818279(小智老师-微信同步)
禾智报名QQ:2592885563
禾智主持策划培训机构官网:www.xiaozhipeixun.com
禾智培训地址:杭州市拱墅区祥园路38号浙江日报社印务西楼

余杭三替搬家公司搬家、钢琴搬运、家具拆装、包装托运、空调移机、大件物品搬运,搬厂、公司搬迁、工厂搬迁、长途搬家,长短途货运,工厂搬迁,机械起重,车辆装卸,办公室互换,为一体的搬家服务。为客户提供了“服

杭州三替搬家公司用心做好每一步,拥有多年搬家管理经验和资质!和车辆员工统一的着装,我们熟悉各种搬迁设备的吊装性能,具有优良的专业技能和服务意识,并且接受过专业课程的培训,确保了每项服务质量,公司成立仅

公积金优化,汽车抵押不押车,银行房抵和个人抵押,个人应急周转

杭州市l835845l7l4疏通管道疏通公司杭州市管道疏通杭州市疏通下水道杭州市管道疏通清洗清淤清理杭州市抽化粪池高压清洗吸污车清理化粪池清理污水池下水道疏通清洗清淤清理杭州市市政管道疏通清洗清淤清理

萧山区18358451714抽隔油池公司萧山区抽隔油池抽化粪池清洗萧山区抽隔油池抽化粪池清理萧山区抽隔油池抽化粪池清淤萧山区抽隔油池抽化粪池疏通萧山区高压清洗污水池下水道疏通清洗清淤清理萧山区清理化粪

萧山区18358451714抽隔油池公司萧山区抽隔油池抽化粪池清洗萧山区抽隔油池抽化粪池清理萧山区抽隔油池抽化粪池清淤萧山区抽隔油池抽化粪池疏通萧山区高压清洗污水池下水道疏通清洗清淤清理萧山区清理化粪

杭州萧山蚂蚁搬家公司用心做好每一步,拥有多年搬家管理经验和资质!和车辆员工统一的着装,我们熟悉各种搬迁设备的吊装性能,具有优良的专业技能和服务意识,并且接受过专业课程的培训,确保了每项服务质量,公司成

杭州蚂蚁搬家公司专业搬家搬场,设备搬迁,起重吊装,长途搬家。

硒鼓墨盒回收过期墨盒硒鼓回收电脑戴眼镜回收

回收硒鼓墨盒公司业务范围1、高价回收旧硒鼓、旧墨盒;2、高价回收原装(新)硒鼓、墨盒;3、高价回收原装过期、积压、库存新旧硒鼓,墨盒;4、高价回收惠普等一切进口硒鼓的旧包装盒;5、高价回收电脑、打印机

萧山区18358451714抽隔油池高压清洗吸污车快速上门清理隔油池清理高压清洗污水池下水道疏通清洗清淤清理萧山区抽隔油池公司萧山区抽隔油池抽化粪池清洗萧山区抽隔油池抽化粪池清理萧山区抽隔油池抽化粪池

萧山区18358451714管道疏通公司萧山区抽隔油池萧山区高压清洗隔油池管道#萧山区高压清洗污水池下水道#萧山区区抽化粪池高压清洗污水池清理化粪池清理#萧山区抽化粪池疏通滨萧山区抽隔油池抽化粪池清洗

杭州市l58.6726.3799杭州市主要从事化粪池清理清洗车快速上门抽化粪池杭州市污水池处理高压清洗车管道清洗、杭州市清理化粪池清洗车高压清洗下水道疏通、清理隔油池、清理化粪池、疏通家里蹲坑管道、市

萧山区18358451714抽隔油池清理萧山区抽隔油池清洗萧山区抽隔油池清理萧山区抽隔油池疏通萧山区隔油池清理高压清洗污水池下水道疏通清洗清淤清理化粪池清理,抽粪工程清掏隔油池萧山区市政抽粪工程公司抽

Deltech玳尔特克滤芯DFD750过滤器滤芯 Deltech玳尔特克滤芯HFD750过滤器滤芯

UFT-5滤芯UFT-6滤芯UFT-8[1]我公司国产品牌滤芯均为自制替代滤芯,滤材采用德国进口HV公司滤材,注册商标“佳洁”,本公司涉及的其它品牌均无品牌意义,只是作为型号参照和使用参考。进口滤芯和

杭州蚂蚁搬家公司提供包装、搬运、码放等技能的员工,我们以过硬的技术、优质的服务、满意的质量、优惠的价格为客户提供准时、快速、细致、安全地为您服务。

余杭三替搬家服务公司24小时为你服务:吉星搬家公司以服务为标准、多年以来得到广大市民信誉、贵阳市百花山小区搬家公司是:集居民搬家、学生搬家、钢琴搬运、长途运输、单位搬迁等搬运为一体的专业搬运公司.

李姐回收冬虫夏草东阿阿胶微信号《138,1133,7577》冬虫夏草 九朝贡胶 5X极草含片,近期东阿阿胶,老阿胶 回收冬虫夏草 qq 59,388,9206 高价收购同仁堂总统牌70克90克礼盒燕窝,各种5A???6A级散装马来西亚燕窝。毛燕、燕条、燕碎、泰国洞燕。同仁堂虫草22.5克25克40克60克80克120克,专业回收山东东阿阿胶、北京同仁堂阿胶、福牌阿胶,价格面议。

杭州市宁波市绍兴市温州市嘉兴市《登门全市区≥县≥乡镇≥街道≥回收冬虫夏草》V话号136≮991≯22221同号≤包装≥瓶≥盒≥罐≥袋≮兜等≯大小比如2条、3条、4条、5条等等条。同仁堂及其它品牌系列常


广西秋瑞测量员培训是测量测绘专业培训中心,做房建、市政、道路、园林、隧道等施工测量培训。培训内容:1、仪器有全站仪、gps-rtk,经纬仪,垂准仪,水准仪培训等。2、内业培训有南方cass计算土方量,...

杭州昊远叉车培训,主营叉车培训,叉车证复审,电工,焊工,登高,吊车,行车,观光车考证和复审服务。...

杭州昊远叉车培训,主营叉车培训,叉车证复审,电工,焊工,登高,吊车,行车,观光车考证和复审服务。...

杭州昊远职业技能培训学校常年开设:叉车、行车、观光车、龙门吊、码头吊、汽车吊、高低压电工、焊工、登高作业,压力容器、电梯、锅炉、挖掘机、装载机、起重机械、、等技能培训考证班。...

杭州昊远叉车培训,主营叉车培训,叉车证复审,电工,焊工,登高,吊车,行车,观光车考证和复审服务。支持项目,让你学习技术无忧。考试合格后七到十个工作日就能拿证...

杭州昊远职业技能培训学校常年开设:叉车、行车、观光车、龙门吊、码头吊、汽车吊、高低压电工、焊工、登高作业,压力容器、电梯、锅炉、挖掘机、装载机、起重机械、、等技能培训考证班。...
杭州地区专业西点烘焙培训机构,连锁校区,就近学习,开设课程有:西点烘焙培训、各种糕点、面包、蛋糕(烘焙)、西点、艺术蛋糕、陶艺蛋糕、翻糖蛋糕、巧克力蛋糕、韩式裱花蛋糕,奶茶、果汁、甜品等,欢迎来电咨询...
鲁达开锁培训学校是集民用锁、汽车锁、保险柜锁、汽车芯片匹配于一体综合性的开锁培训服务机构。 本校常年招生,混动开班。有连续班、周日班、周六班。学住一体、环境优美、师资强大,专家授课,理论实操结合,并在...
适合人 1.具备良好建模基础、准备走向管理岗位的企业员工。 2.建工行业相关院校学生、相关企业技术、管理人员。 3.对BIM建模感兴趣的零基础或者基础薄弱人员。 学习目标 建立BIM理念,了解和运用B...
AAA级山东菏泽花城职业学校专业培训电动车维修,摩托车维修,电动汽车维修,机电维修,制冷维修叉车司机培训学校,在花城职业学校学技术,学员可短期内熟练掌握各专项技能,目前许多单位都到菏泽市花城职业学校招...